🌻 Using AI to facilitate feedback on the learning experiences of doctoral students

Gabriele Cabral, Causal Map Ltd James Copestake, University of Bath Steve Powell, Causal Map Ltd

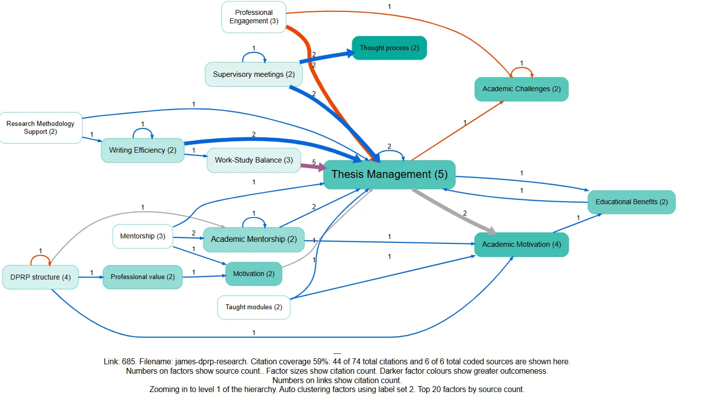
The Causal Map team has conducted a trial of an innovative approach to securing feedback from students using online open-ended interviews conducted by the app QualiaInterviews, which uses generative AI (gen-AI), followed by a second use of gen-AI within the app Causal Map to semi-automate causal coding of the narrative transcripts thereby generated. The trial was conducted with students registered on the doctorate in policy research and practice (DPRP) at the University of Bath.

We report on the trial of an innovative approach to securing feedback from students using online open-ended interviews conducted by the app Qualia, which uses generative AI (gen-AI), followed by a second use of gen-AI within the app Causal Map to semi-automate causal coding of the narrative transcripts thereby generated. The trial was conducted with students registered on the doctorate in policy research and practice (DPRP) at the University of Bath, a part-time programme for mid-career policy professionals. This generated credible evidence of diverse positive and negative drivers of learning from eleven students. The trial suggests that incorporation of gen-AI into causal mapping of narrative data about students’ study experiences enhances the potential to use the method cost-effectively on a larger scale, whether alongside or instead of more traditional approaches to eliciting student feedback on teaching and learning.

Key words: AI; Causal mapping; Doctoral studies; Generative AI; Qualitative data analysis, Student evaluation

DPRP2